苍翼混沌效应 苍翼混沌效应

  • 软件名称: 苍翼混沌效应
  • 软件授权: 免费软件
  • 更新时间: 2025-09-03
  • 版本号: V1.0.2
  • 文件大小: 3.2GB

苍翼混沌效应作为一款冒险手游,充满了丰富的战斗乐趣。玩家能够挑选契合自身的模式展开对决,也能从众多二次元战士中,选出自己心仪的角色开启战斗冒险之旅。不仅如此,玩家还能挑选各类神器来辅助战斗,从而提升自身战斗能力,同时摸索出最适合自己的战斗模式,实现变强的目标。

在游戏里,玩家能够尽情展开战斗拼杀,战斗不受限制,可对形形色色的妖魔鬼怪挥刀砍杀,以此提升每个角色的综合能力。而且,还有诸多强大的招式可供组合运用。在这个虚拟与现实相互交织的世界,每一处角落都隐匿着危险,热血激昂的战斗不断上演,玩家历经无数生死之战后,会变得愈发强大。

苍翼混沌效应兑换码

1、通用兑换码:VIP777、dalao888、svip888、yc453a4

2、最新兑换码:CYxf2488、CYhdxyvip336、CYhdxyvip574、CYGC2283

苍翼混沌效应人物强度排行

一、TOP1:白面

白面上限和下限都很高,普通攻击可以对敌人造成范围伤害,防御力、攻击力和容错率都比较高。

苍翼混沌效应中文版下载

二、TOP2:NO-11、诺爱儿

1、NO-11机动性比较高,可以利用这一特点躲避敌人造成的大量伤害,上手难度较小,推荐新手玩家选择。

2、诺爱儿的机动性比较高,释放技能可以对敌人造成大范围伤害。

苍翼混沌效应中文版下载

三、TOP3:枣麻衣、枪兵

1、枣麻衣的上限高但下限比较低,技能和普攻都可以对敌人造成高额伤害,有一定操作难度。

2、枪兵的技能伤害比较高,并且他的技能能够打断敌人的霸体效果,实用性极高。

苍翼混沌效应结局大全

结局主要分为两种:好结局(真结局)和坏结局。

坏结局:

1、玩家需要先击败名为“素盏鸣尊”的BOSS。

2、在击败素盏鸣尊后,会进入角色选择页面,玩家可以选择任意角色进行后续剧情。

3、在战斗场景中遇到Marvin时,如果玩家选择不告知他真相,则会导致Marvin发狂并触发战斗。

5、通过这一系列操作,玩家将经历一条非主线或较为悲剧的剧情线。

好结局/真结局:

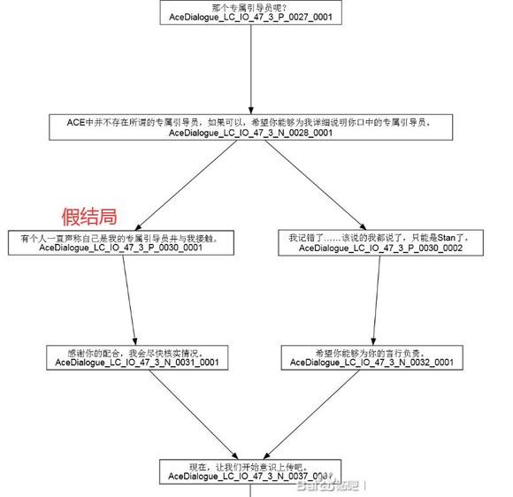
1、游戏核心机制与意识上传有关,玩家需完成第6次意识上传,并在前面几次上传过程中收集全事项,满足特定条件。

2、在第4次上传时,有一个重要的抉择,即是否供出引导员(或者其他关键人物),为了达成真结局,玩家应作出正确的决定。

3、信息菜单中回拨所有三条语音留言,解锁事象。

4、与特定NPC对话,如“高冷三角头”和“天台emo哥”,以收集事项碎片。

5、集齐21个事项,包括最后的“唯一解”。

7、完成最终试炼后达成真结局。

苍翼混沌效应生命合剂怎么用

‌使用生命合剂‌:在游戏中,按下数字键5即可使用,恢复大量生命值。

苍翼混沌效应剧情路线图

首先达成真结局的基础要求大致如下:

1、引导员留言的电话全部回拨

2、事项集齐21个,最后一个事项为“唯一解”

3、集齐事项后找IO挑战最终试炼,通关后完成真结局

其中21个事项的收集是和NPC对话息息相关的,某些对话不触发则无法收集新的事项碎片,这里是“无法获得事项后该找谁对话”

1、三层(地表)“高冷三角头”,如果你无法收集事项可以看看地表是不是有他在,和他对话

2、三层(地表)“天台emo哥”,除了第一次对话,收集一定事项后他还会出现

3、引导员电话,每次电话都会解锁新事项获得权限

有时即便进行了对话,却还是无法获取策略,又或者无法得到最后一个策略的唯一解,这种情况很可能是对话选项选错了。以下是通向真结局的关键转折点对话(此为理论推测,尚未经过验证,不过我按此选择确实达成了真结局,烦请补充完善 )

1、天台抑郁哥最后一次对话要选择“告诉他真相”,告诉他妻子死去的事实

(暂时无图)

2、IO要求你指出谁是专属引导员时,选择隐瞒,指认stan

3、(不确定)IO提到有可疑人员时,供出stan

4、mass询问时,不要选择“我可不愿付出什么代价”

5、mass询问你从何而知时,选择“从光球处看到的”

这些对话应该影响了剧情的发展和事项的获取,但不完全确定。

不过其中引导员如果死了则必定为假结局,抑郁哥如果选择隐瞒真相则必定为假结局,stan死不死不清楚是否有影响,其他对话我建议按照我的要求选万无一失。

游戏特点

* 每个角色都有几十种招式变化;

* 支持使用手柄进行战斗操作;

* 支持自由调整触控按键布局;

* 为平板和折叠屏手机进行了专项操作优化;

* 为动作小白或动作天尊都精心设计了适合的战斗难度

游戏介绍

1、将魔法秘术组合起来,运用更多的智慧,才能击败拥有各种能力的敌人。

2、神秘大陆里设有独特的机制和玩法,玩家可以挑选武器,尽情地参与对决。

3、可以与他人并肩战斗,征服无数的妖魔鬼怪,提高自我的战斗力。

4、未知的敌人,未知的战斗等待玩家揭晓,玩家可以在这个世界中探索诸多冒险挑战。

5、最热血,最精彩的战斗都在这里,更多精彩的冒险对决都在这里展开。

6、在虚拟与现实的交织过程中,玩家会在危机四伏的环境中开启殊死搏斗。

更新日志

v1.0.5版本

# 重要更新

* 新增意识训练与意识试炼的好友联机合作模式。要进入联机意识训练,需完成主线任务【薪火相传】进行解锁;而联机意识试炼(Bossrush)则需完成主线任务【意识上传V】方可解锁。

* 联机合作可跨渠道添加好友进行游戏;

* NPC Neo 左侧新增音乐播放器,可用于播放通过完成成就,解锁原型体等诸多方式获得的 BGM;

# 优化

* 当获得消耗SP的潜能时,战斗界面MP槽下方新增SP槽显示;

* 改善使用手柄进行游戏时的交互体验;

* 原本在高混沌难度下默认启用的 BGM 解锁方式变更为完成成就【渐入佳境】;

* 新增5个成就:初见端倪、抽丝剥茧、渐入佳境、试炼双雄、互帮互助;

* 底层大屏幕上将随机播放来自玩家社区的精彩剪辑;

* 九重潜能【武装No08EE VerE.24「爆击陨星降落」】触发方式由点按特殊键改为长按;

* 修复了九重在获得【转移藏踪迷雾 Ver3.09】强化后,分身的冲刺不是瞬移的问题;

* Es潜能【Type:Slasher「高文」】的输入指令变更为【↑ + 特殊键】。无敌时间会略微减少,数值强度也会有所调整。此外,在使用过程中,能够略微提前衔接冲刺。

* Es潜能【Type:Assaulter「崔斯坦」】、【Type:Slasher「加拉哈德」】新增组合效果;

* Es潜能【Type:Slasher「加拉哈德」】的强化项效果调整;

* 对Es潜能【Type:Slasher「高文」】、【Type:Assaulter「崔斯坦」】、【Type:Slasher「加拉哈德」】以及【Type:Shooter「布鲁诺」】和其他动作之间的衔接优先级进行了调整。

* 诺爱儿潜能【零枪·神骏】输入指令变更为【长按特殊键】释放;

* 诺爱儿潜能【掩护天降】的输入指令改为【长按 技能】或【↓ + 技能】来释放。与此同时,提升了在执行其他空中动作时【掩护天降】的打断优先级,并且去除了准心移动时不可穿墙的限制。

* 在诺爱儿潜能【泛用强化】里,进入闪避状态的强化项会对未经强化的冲刺攻击产生作用,同时延长潜能【拾叁式 - 左轮爆破】的派生指令【冲刺 · ↑ + 普攻】触发的闪避效果的持续时长。

* 下调了诺爱儿潜能【零枪 - 魔狼牙/闪弹雨】中【冲刺·技能】抛散手雷以及【普攻·技能】俯冲爆破的打断优先级。如今,在按住↑或↓时,会优先施展其他招式。

* 修复了拉格纳潜能【黑之轰击】命中时额外消耗SP,并可以回复SP的问题;

* 调整了拉格纳潜能【黑之轰击】最后一击的攻击范围与视觉一致,并提升了伤害;

* 修复了桃儿卡卡未获得潜能【重击】强化项时,长按重击直至结束时无法马上使用其他招式;

* 修复了桃儿卡卡潜能【摁到地上!】某些情况下可以无限滑行的问题;

* 修复了桃儿卡卡获得某些【重击】潜能强化后重击起手速度变慢的问题;

* 桃儿卡卡潜能【跳跃】新增隐藏效果;

* 修复了九重和诺爱儿部分空中招式无法将高阶敌人监视者打入虚弱破防状态的问题;

* 修复了白面在特殊地形上可能无法正常释放剑气的问题;

* 修复了琥珀响音无法正确使用指令【↑/↓ + 冲刺】的问题;

* 提高了琥珀响音释放潜能【影雏】后的强力斩击的触发范围;

* 修复了桃儿卡卡潜能【我是第一名】结束时额外分身偶尔不出现的问题;

* 桃儿卡卡使用潜能【猫猫大旋转】时,进行冲刺的攻击伤害类型由冲刺伤害变更为技能伤害;

* 修复了桃儿卡卡分身伤害比例错误的问题;

* 调整了部分桃儿卡卡招式的伤害数值;

* 优化了潜能隐藏效果的显示方式,局内激活隐藏效果所需潜能数量和当前进度的显示更加清晰;

* 新增意识结晶【转祸为福】,效果为意识训练中每清除一个负面效果获得MP上限提升;

* 修复了部分敌人攻击范围和预警不匹配的问题;

* 提升了正面效果【技能增伤】的数值强度,并取消了隐藏的触发次数限制;

* 优化了部分敌人的攻击逻辑与攻受击范围;

游戏截图

游戏评论 我要评论

快来抢先评论吧!
本网站的图文和软件来自于网络,我们尊重他人的合法权益,如有内容侵犯您的合法权益,请及时与我们联系,我们将第一时间安排删除。
如有版权问题,请及时发送邮件到hxyoucn@163.com ,我们在第一时间予以删除,谢谢! 网站地图
商务合作QQ:3953293145
苍翼混沌效应 苍翼混沌效应 立即下载