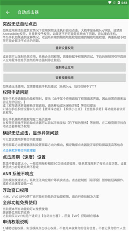
自动点击器是一款功能强大的智能辅助工具,旨在帮助用户解放双手,轻松完成各类需要频繁点击的操作。用户只需根据自身需求,提前设定好点击的间隔时间、点击次数、点击位置及点击力度等参数,软件便能在后台自动执行操作,无需人工干预。无论是在游戏刷资源、签到打卡,还是在应用测试、数据录入等场景中,都能展现出高效稳定的性能。整个操作流程简洁直观,即使是新手用户也能在几分钟内熟练掌握使用方法。
1、先在本站下载安装软件,进入主页,点击"设置辅助功能权限"进入。

2、在无障碍页面下滑找到自动点击器一键打开。

3、进入页面点击开启自动点击器的开关。

4、弹出提示框,点击"确定"。

5、最后回到自动点击器点开始,调出控制板就可以使用了。
1、下载好软件之后点击打开,先需要设置辅助功能权限。

2、将无障碍功能菜单选项开启。

3、开启完成之后返回到上一个界面点击已下载的服务。

4、在界面中找到自动点击器,将其功能开启。

5、之后回到主界面,设置悬浮窗的权限。

6、这两个权限开启之后就可以点击启动进行使用。

7、启动之后就可以看到在屏幕的左边会出现一列的功能栏,可以根据功能进行点击使用。

1、具备了点击、滑动、长按、双击等挂机功能,轻松实现一键启动和关闭。
2、独有的流程编辑和录制循环功能,让你在任何场景都能随心所欲。
3、录制完成保存点击设置,下次回来继续使用,以便下次使用时无需要重新录制。
4、无需ROOT,并可用于全局应用程序,录制手势操作后可直接通过悬浮按钮播放执行。
1、自动点击器app可以制作出各种手游辅助脚本,帮你实现各种自动操作;
2、自动抢红包、抢单、抢火车票、自动签到、点赞等辅助,屏幕自动点击助手统统不在话下;
3、内置脚本工具箱为您提供现成的免费实用的手机脚本辅助点一点功能;
4、点一点功能帮你轻松实现在短时间内快速连续点击脚本导出功能;
5、让手机应用使用更方便分享更简单强大的抓抓工具;
6、抓点抓色更准确,是开发者的好帮手界面定制;
7、按键精灵超便捷美观的脚本界面定制功能,让开发者爱不释手MQ语言;
大家都在下载
甜心狙击手柯兰道尔
钢琴块12
艾咪花店
pcanywhere安装包
Authenticator
pdf editor
microsoft remote desktop
pcsx2模拟器手机版
双人海岛求生
cemu模拟器
fl xposed
纯粹Pro
magisk模块仓库
1password手机版
泼辣修图手机版
健身活力挑战赛
块状息肉
从梦中拯救她
DaemonTools
洋葱影视
月兔冒险
志愿汇安卓版
仙界幻世录
金铲铲
驱动精灵电脑版
小天才
糖果天天消
宇宙影视TV
flstudio
天天饭斗百球大师
菲利刹车记
手动挡停车场安卓版
生存小队突击队Free Battleground Fire Shoote1