您当前位置: 首页 ·软件教程 · 正文

一图看懂:小米澎湃OS 3核心升级全梳理

发布时间:2026-04-22 11:39:07

4月21日消息,小米澎湃OS 3已正式推送,带来众多实用新功能,让日常用机体验更流畅顺手。

超级小爱迎来升级,三指上滑即可触发小爱记忆功能,一键就能记住当前屏幕显示的内容。被记住的内容会以气泡形式呈现在灵动岛上,不会遮挡屏幕,查看状态也更加清晰。在收藏屏幕内容时,系统还会自动推荐添加日程,无需手动进行设置。

车机互联体验大提升,CarWith支持经典桌面投屏自定义布局,能自由调整卡片位置和显示内容。投屏成功后会出现小米超级岛,点一下就能看连接详情,还能快速进入设置页面。新增极简小窗模式,放大就能切换完整桌面,开车用更安全。

文件管理更方便,支持把常用文件夹添加到手机桌面,点开即用。还能远程访问Xiaomi Book Pro 14的文件,跨设备查资料不用来回传。

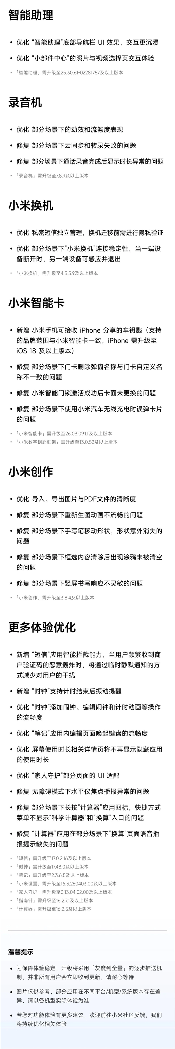
智能助理优化底部导航栏,界面更简洁,操作更沉浸。小部件中心选照片和视频的流程更顺手,用起来不卡顿。

系统细节全面优化,录音机流畅度提升,修复云同步和转录问题。小米换机优化私密短信管理,迁移前需要隐私验证,更安全。小米智能卡支持接收iPhone分享的车钥匙,出门带手机就行。

日常应用也有升级,短信新增智能拦截,遇到验证码轰炸会自动静默通知,不被打扰。时钟支持计时结束振动提醒,闹钟操作更流畅。笔记、计算器等应用修复多处 bug,用机更稳定。

本次更新采用灰度推送方式,部分用户或许会稍晚收到,还请耐心等待。

精选攻略
查看更多 +
火爆手游榜
  1. 1 恐怖冰淇淋3测试版

    恐怖冰淇淋3测试版

    2026-04-22 17:29:57更新
    查看
  2. 2 附近聊爱

    附近聊爱

    2026-04-22 17:27:48更新
    查看
  3. 3 凶猛的女司机

    凶猛的女司机

    2026-04-22 17:26:04更新
    查看
  4. 4 纸书

    纸书

    2026-04-22 17:22:10更新
    查看
  5. 5 恐怖冰淇淋第三代最新版

    恐怖冰淇淋第三代最新版

    2026-04-22 17:19:34更新
    查看
  6. 6 惠锁屏

    惠锁屏

    2026-04-22 17:18:09更新
    查看
  7. 7 全民听书

    全民听书

    2026-04-22 17:13:53更新
    查看
  8. 8 出发吧勇士

    出发吧勇士

    2026-04-22 17:13:59更新
    查看
  9. 9 寻觅世界软件

    寻觅世界软件

    2026-04-22 17:08:43更新
    查看
  10. 10 小牛录音助手

    小牛录音助手

    2026-04-22 17:07:02更新
    查看
专题推荐
更多