天翼云最新版 天翼云最新版

  • 软件名称: 天翼云最新版
  • 软件授权: 免费软件
  • 更新时间: 2026-04-18
  • 版本号: V4.29.0
  • 文件大小: 53.67MB
  • 运行环境: 安卓

天翼云最新版本由天翼云科技有限公司研发,是一款融合云存储与企业管理功能的办公学习类应用。用户通过该软件,既能备份手机中的照片与视频,也可对云主机进行管理、查询账户订单。它为用户提供在线云端服务,无需依赖电脑即可高效处理各类云上事务。软件具备超大云存储空间、文件同步分享、云资源监控、订单续费管理等实用功能,助力用户更便捷地开展工作。

天翼云最新版安卓下载

软件功能

1、快速了解产品信息,专业技术分享、视频介绍、技术讨论等。

2、可随时掌握天翼云的最新活动动态,包括免费试用、产品折扣等福利,助力实现降本增效。

3、支持云产品的监控和管理,实时掌握云产品状态。

4、支持账户信息查询,了解消费情况、账户余额、代金券等情况。

5、支持随时提交工单,有问题可随时反馈,反馈后会及时回复,确保快速解决问题。

使用说明

一、如何在App注册天翼云账号

短信注册

1、打开天翼云App,选择【我的】

2、点击【登录/注册】按钮,选择切换至短信注册方式

3、若该手机号已注册过天翼云账号,可选择继续注册,也可选择登录已有账号。

注意

一个手机号码最多能注册5个天翼云账号,一旦超出这个数量,就无法再注册新的天翼云账号了。

通过短信完成注册的账号,系统会默认开启短信登录功能。要是您打算关闭这个功能,还请务必先设置好登录密码,这样后续使用账号登录时才会更方便。

天翼云最新版安卓下载

账号注册

1、打开天翼云App,选择【我的】

2、点击【登录/注册】按钮,填写账号信息

3、注册成功后可可返回登录界面进行账号登录

二、如何在App登录天翼云账号

短信登录

1、打开天翼云,选择【我的】

2、点击【登录/注册】按钮,选择其他方式

3、填写手机号及验证码

账号登录

1、打开天翼云,选择【我的】

2、点击【登录/注册】按钮,选择其他方式

3、填写账号及密码

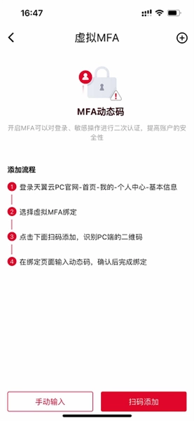
三、绑定MFA

天翼云App支持用户通过扫码添加或手动输入两种方式绑定MFA。

扫码添加

1、点击【我的】 - 【虚拟MFA】进入MFA界面

2、点击右下角【扫码添加】按钮,进入扫码界面

3、在PC端“安全设置/绑定MFA”页面扫描该二维码,扫描成功后,虚拟MFA列表里会显示出对应的帐号名以及其MFA动态码。

手动输入

1、点击【我的】 - 【虚拟MFA】进入MFA界面

2、点击右下角【手动输入】按钮,进入录入界面

3、录入信息可通过PC端“安全设置/绑定MFA”页面二维码处的【扫码失败】提示来获取

四、解绑MFA

解绑MFA需通过PC端的“安全设置/绑定MFA”页面发起操作。

1、点击【前往解绑】并进行验证

2、完成MFA验证即可解绑MFA

控制台支持的云产品

1、弹性云主机(一类节点)

2、天翼云电脑(政企版)(一类节点)

3、分布式消息服务Kafka(一类节点)

4、分布式缓存服务Redis版(一类节点)

5、云容器引擎(一类节点)

6、关系数据库MySQL版(一类节点 - II 类型资源池)

7、媒体存储(通用)

8、对象存储(经典版)I型(一类节点)

9、备案(通用)

游戏截图

游戏评论 我要评论

快来抢先评论吧!
本网站的图文和软件来自于网络,我们尊重他人的合法权益,如有内容侵犯您的合法权益,请及时与我们联系,我们将第一时间安排删除。
如有版权问题,请及时发送邮件到hxyoucn@163.com ,我们在第一时间予以删除,谢谢! 网站地图
商务合作QQ:3953293145
天翼云最新版 天翼云最新版 立即下载